当前位置:首页 > 科技数码 > 正文

免租金、保供应、升级环境安全 苏宁置业多举措共战疫情

发布时间:2020-02-01 18:41:03 来源:联盟动态 作者:孔冬滨

连日来,一场突如其来的新型冠状病毒肺炎疫情,牵动着全国人民的心。疫情面前,全国与时间赛跑,多方力量紧急驰援,企业也在行动!以苏宁为代表的中国企业,启动多轮物资捐赠,稳物价保供应,为打赢防疫防控阻击战贡献企业力量。

作为苏宁集团最重要的产业融合线下平台,苏宁置业积极协同,践行企业社会责任,旗下苏宁广场、苏宁酒店、全国销售项目及苏宁银河物业同舟共济应对疫情,多举措形成合力抗击疫情。

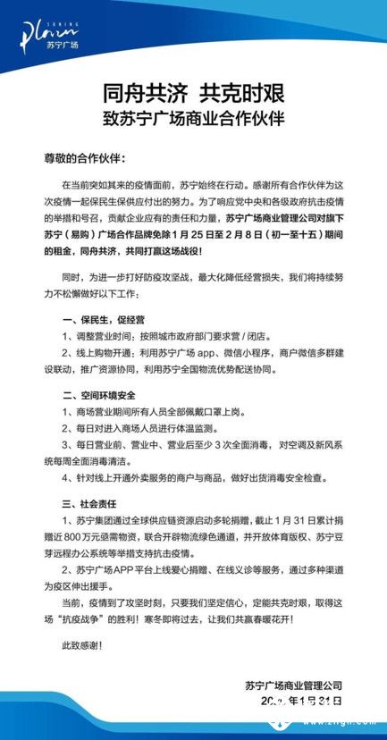
1月31日,苏宁广场商业管理公司宣布对旗下苏宁广场、苏宁易购广场合作品牌免除1月25日-2月8日期间租金,携手品牌商户共克时艰抗击疫情,同时在经营赋能、打造安全购物环境等方面升级服务。

自春节期间肺炎疫情发酵以来,苏宁通过全球供应链资源捐赠防疫物资、联合开辟物流绿色通道、补贴稳定物价保障物资,在苏宁易购上线 “驰援武汉疫情”公益项目开启爱心捐赠通道,开放体育版权、影视剧版权、开放“苏宁豆芽”协同办公服务计划等举措支持防疫战,为助力社会共同抗击疫情加码,截至目前累计支援物资超过800万元。

 免租金、保供应、升级环境安全 苏宁置业多举措共战疫情 智能公会

苏宁广场推出免租等系列应对举措

作为苏宁旗下最重要的场景互联网门户,苏宁广场积极响应党中央和各级政府抗击疫情的号召,围绕减免租金、保民生保供应、保障空间环境安全等多方面发挥企业担当。

为了保障消费者日常生活物资供应,稳定市场价格,全国苏宁广场认真落实各地政府部署要求。依托智慧零售双线融合优势,利用苏宁广场APP、微信小程序和商户微信多群线上联动,利用苏宁全国物流优势实现配送,让消费者足不出户购买生活所需。

 免租金、保供应、升级环境安全 苏宁置业多举措共战疫情 智能公会

同时,为全面护航员工和消费者的健康安全,各地苏宁广场、苏宁易购广场全面升级防疫举措,要求所有员工戴口罩上岗,对进入商场所有人员进行体温监测,加强全方位无死角消毒杀菌,针对线上开通外卖服务的商户和商品,做好出货消毒安全检查,

目前,苏宁广场APP还推出爱心捐赠、在线义诊等服务,多渠道伸出援手。

智慧地产多措并举合力攻坚

新型冠状病毒肺炎疫情使得部分提前预定春节假期出行的旅客不得不取消出行。作为苏宁集团重要的线下服务场景,苏宁旗下酒店第一时间出台相关政策,按照政府及相关部门的要求,推出特殊退订保障服务,解决旅客的后顾之忧。同时,在看到南京市发热门诊定点医疗机构需要医护人员休息的床铺信息时,苏宁酒店第一时间响应,调拨床铺并火速送往医院。

为有效预防新型冠状病毒感染肺炎疫情蔓延,苏宁置业全国销售项目积极响应政府号召,关闭各地售楼处,开通线上服务渠道,全力配合疫情防控。

物业服务作为苏宁置业广大业主的第一道防线,也是防疫工作中的重要一环。苏宁银河物业第一时间启动防疫应急预案,联合苏宁小店为业主生活需求竭尽所能;严格履行春节期间值班值守,用实际行动保障物业管理区域公共卫生安全,同时利用社区资源引导群众科学防治,传播正能量,并加强与政府相关部门、街道社区的联系协调,配合做好疫情排查、登记、信息汇报等工作。

发表评论0条

热度视频
广告