当前位置:首页 > 智能家电 > 正文

创造新生 联动未来 第十六届中国家用电器创新成果发布盛典成功召开

发布时间:2020-10-22 22:31:00 来源:原创 作者:静静
创造新生 联动未来  第十六届中国家用电器创新成果发布盛典成功召开 智能公会

2020年是中国家电产业激荡的一年。新冠疫情的全球流行,让本就承压前行的中国家电产业遇到更大挑战,但令人欣喜的是,整个家电产业转型升级的步伐并未停歇。面对疫情带来的诸多不利因素,中国家电行业上下游积极应对,坚持以创新驱动,在大环境不利的情况下,仍实现了产品、渠道、营销模式的多维度创新升级,诞生了诸多令人欣喜的创新成果。

创造新生 联动未来  第十六届中国家用电器创新成果发布盛典成功召开 智能公会

第十六届中国家用电器创新成果发布盛典

2019-2020年度中国家用电器行业品牌评价结果发布现场

作为中国家电创新成果的一张名牌中国家用电器创新成果推介活动始终与中国家电产业携手同行,共克时艰。1022日,由中国家用电器研究院主办,德国工商会和IFA柏林国际电子消费品及家电展览会支持、全国家用电器工业信息中心协办、苏宁易购集团股份有限公司战略合作的第十六届中国家用电器创新成果发布盛典暨2019-2020年度中国家用电器行业品牌评价结果发布在北京成功召开,向全球消费者传递中国家电产业的创新韧性。

创造新生 联动未来  第十六届中国家用电器创新成果发布盛典成功召开 智能公会

中国家用电器研究院院长刘挺(左)参观创新成果产品展示

创造新生 十六载风雨同行

当今世界,创新已经成为引领发展的第一动力。正处于转型升级关键期的中国家电产业更是离不开创新驱动。自2005年至今,已经连续举办十六年的中国家用电器创新成果推介活动,坚持将蕴含着不断追求匠心品质的创新理念和创新成果,以最快的速度推向世界,让全世界见证中国创造的力量和能量,同时为全球家电产业搭建起互通互动的平台,助力全球家电产业的复苏和破局。

创造新生 联动未来  第十六届中国家用电器创新成果发布盛典成功召开 智能公会

中国家用电器研究院副院长葛丰亮

中国家用电器研究院副院长葛丰亮表示,作为家电行业权威的科研院所,中国家用电器研究院致力于推动中国家电的创新力量,宣传中国家电的创新精神,推动中国家电的创新成果在世界舞台绽放,家电创新没有终点。立足当前,着眼未来,中国家用电器创新成果推介活动将会是一股促进中国家电行业由大变强的推动力,给予整个行业启示和鼓舞。

创造新生 联动未来  第十六届中国家用电器创新成果发布盛典成功召开 智能公会

工业和信息化部消费品工业司二级巡视员张军

受工业和信息化部消费品工业司的委托与指导,中国家用电器研究院连续多年开展中国家用电器行业品牌评价项目,为加快推进中国家电行业自主品牌建设贡献重要力量。我国家电行业拥有完备的制造、销售和服务体系,是名符其实的全球家电第一制造大国、消费大国,具备较高国际竞争力。工业和信息化部消费品工业司二级巡视员张军指出,今后消费品司将坚定初心,大力加强品牌培育力度,支持中国家用电器研究院开展家电品牌评价活动,支撑家电行业持续发展。

创造新生 联动未来  第十六届中国家用电器创新成果发布盛典成功召开 智能公会

中国轻工业联合会执行秘书长陈建国

中国轻工业联合会执行秘书长陈建国则指出,要进行高质量发展,就离不开创新;要构建新格局,更离不开创新。中国家用电器创新成果推介活动连续十六年,持之以恒、坚持不懈的将行业最新、最好的创新技术、创新产品推向世界,为构建家电行业的大格局、大气象做出了重要贡献。

创造新生 联动未来  第十六届中国家用电器创新成果发布盛典成功召开 智能公会

中国家用电器协会副秘书长陈钢

中国家用电器协会副秘书长陈钢表示,得益于科技应用于生产实践中形成的先进生产力,以及人们思想观念的巨大解放,创新会成为经济发展的核心要素,成为一个品牌兴旺发达的不竭动力。中国家用电器研究院举办的中国家用电器创新成果推介活动,通过切切实实的创新成果,体现了家电行业引领全球的信心和持续进步的决心。

创造新生 联动未来  第十六届中国家用电器创新成果发布盛典成功召开 智能公会

苏宁易购开放平台经营集团冰洗&空调行业线总经理于江凯

苏宁易购开放平台经营集团冰洗&空调行业线总经理于江凯表示:新时期,创新引领新发展。苏宁易购三十年的发展历程就是一部中国家电产业的渠道变革发展史。三十年来,苏宁和中国家电企业一起,始终坚持创新发展,始终为客户创造价值,“‘服务是我们唯一的产品专注好服务是我们不变的追求,这是苏宁创新的出发点,也是苏宁创新的目的。会上,于江凯还针对双十一大促透露了苏宁家电的超级单品计划超级厂牌等重点活动。

创造新生 联动未来  第十六届中国家用电器创新成果发布盛典成功召开 智能公会

柏林国际电子消费品及家电展览会柏林展览集团执行副总裁、IFA执行总监何彦思

柏林国际电子消费品及家电展览会柏林展览集团执行副总裁、IFA执行总监何彦思通过VCR进行了发言。他说:虽然我们曾经有过艰难时刻,但总体来说,我们的行业做得非常好,在实施疫情隔离和封锁期间,为保障世界各地消费者的安全和健康,贡献了自己的力量。我满怀期待明年,期待我们在现实中相见,面对面沟通。

创造新生 联动未来  第十六届中国家用电器创新成果发布盛典成功召开 智能公会

VDE常务董事兼IECEE主席Wolfgang Niedziella

VDE常务董事兼IECEE主席 Wolfgang Niedziella也发来视频并表示:新冠肺炎疫情深刻影响了人们的工作和日常生活。虽然不能如往年一样在柏林相见,但是,创新使得这场盛典以其他形式成为可能。他期待,与中国家用电器研究院开展进一步的互信工作。

第十六届中国家用电器创新成果推介活动继续得到行业头部企业的积极参与,(以下按照汉语拼音顺序排列)安吉尔、奥克斯、奥马、奥普、A.O.史密斯、巴慕达、博世、方太、海尔、IQAir、九阳、卡萨帝、科慕、老板电器、美的、美菱 、容声、统帅、西门子家电、小天鹅等家电品牌争当创新先锋。

本届活动涵盖的品类也非常丰富,不仅有冰箱、洗衣机、空调、热水器、油烟机、燃气灶、空气净化器、净水机、取暖器、洗碗机、电饭煲等常用品种,还包括了洗干一体机、干衣机、晾衣机、料理机等新兴家电品类,彰显出中国家用电器创新成果推介活动与时俱进,引领消费潮流的创新特质。

联动未来 助力中国创造乘风破浪

挑战与机遇并存,危中有机、危可转机,这是新形势下家电产业发展的新常态。面对复杂多变的市场,中国家电企业必须学会在危机中谋求新的发展契机,唯有如此,才能持续做大做强,让中国创造世界闻名。多年来,中国家用电器创新成果推介活动坚持从技术、产品、设计、标准、品牌多个维度,遴选家电创新成果,并坚持不懈的将它们推向世界,对提升中国家电产业整体影响力,推动中国家电行业高质量发展具有十分重要的意义。

创造新生 联动未来  第十六届中国家用电器创新成果发布盛典成功召开 智能公会

颁发证书

第十六届中国家用电器创新成果推介活动不忘初心,以推动创新发展为己任,以传承工匠精神为使命,设置了年度卓越创新、年度技术创新、年度产品创新、年度设计创新、年度企业标准创新以及年度最具影响力家电品牌、年度最具影响力小家电品牌、年度最具影响力外资家电品牌、年度最具创新力家电品牌、年度最具成长力家电品牌等多个类别,让众多家电创新成果脱颖而出。这是中国家电行业引领全球的信心源泉。

面对重重挑战,中国家电产业一直砥砺奋进,坚持以创新驱动,探索新形势下的发展之路。作为中国家电行业最早走上国际舞台的活动,也是迄今为止中国家电在国际舞台上规模最大、影响最广、参与项目最多的活动,中国家用电器创新成果推介活动将继续与中国家电行业携手共进,助力家电强国梦的早日实现。

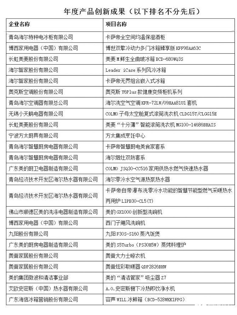
本年度中国家用电器创新成果一览:

创造新生 联动未来  第十六届中国家用电器创新成果发布盛典成功召开 智能公会
创造新生 联动未来  第十六届中国家用电器创新成果发布盛典成功召开 智能公会
创造新生 联动未来  第十六届中国家用电器创新成果发布盛典成功召开 智能公会
创造新生 联动未来  第十六届中国家用电器创新成果发布盛典成功召开 智能公会
创造新生 联动未来  第十六届中国家用电器创新成果发布盛典成功召开 智能公会
创造新生 联动未来  第十六届中国家用电器创新成果发布盛典成功召开 智能公会

发表评论0条

热度视频
广告