当前位置:首页 > 智能家电 > 正文

CRC 2018年度彩电行业研究发布会顺利召开

发布时间:2019-01-17 20:04:11 来源:联盟动态 作者:郎玉峰

2019年1月17日,中国智能显示与创新应用产业大会暨CRC 2018年度彩电行业研究发布会成功在京召开。本届CRC 第50届大会由工业和信息化部运营监测协调局、工业和信息化部电子信息司、中国电子视像行业协会指导,奥维云网(AVC)、中国工业报主办。

本次会议以“致敬电视工业”为主题,集结了主管单位、行业专家、研究机构、整机企业、渠道领袖对2018年中国电视行业进行盘点总结和展望,会议还围绕前沿技术、创新产品、用户需求、渠道发展、消费分级等行业热点展开互动交流,深入探讨。本次大会得到创维、海信、TCL、三星、索尼、康佳、海尔、长虹、夏普、飞利浦、KKTV、风行、熊猫、苏宁、京东、科大讯飞、电视猫的大力支持。

会议致辞

工信部电子信息司消费电子处处长曲晓杰代表政府主管部门为大会致辞。他指出:工信部未来的主要工作一是4K产业体系完善,丰富4K内容,计划2022年4K超高清视频用户达到2亿,同时推出4K+5G,利用5G技术传播4K内容;二是进一步扩大内需,开展彩电汰旧换优来推动超高清电视应用推广;三是尊重知识产权,企业要有沉淀,不断提升自身能力。

CRC 2018年度彩电行业研究发布会顺利召开 智能公会

中国电子视像行业协会副会长兼秘书长郝亚斌代表指导单位为大会致辞。他指出:中国电视工业发展经历的5次大跨越,中国电视生产能力快速提升,上游实力也得到突飞猛进的发展,同时伴随智能化、网络化的到来,电视行业形成全新的生态。60年的发展,中国电视从全球制造中心成为技术中心和创新中心。

CRC 2018年度彩电行业研究发布会顺利召开 智能公会

中国工业报社党委副书记兼副社长温舜方代表权威媒体为大会致辞。他指出:改革开放40年是新中国发展的转折点和新起点,中国经济从基础薄弱、技术匮乏、资本短缺发展成为综合国力全面提升的全球第二大经济体,中国工业发展成为驱动全球工业增长的重要引擎。

CRC 2018年度彩电行业研究发布会顺利召开 智能公会

行业解读

中国电子视像行业协会副秘书长彭健锋对2018年彩电行业运行情况进行梳理。他指出,OTT是电视厂商盈利的一个重要来源和补充,预计2019年可运营的OTT电视达2.6亿台,2018年电视开机广告价值50亿元左右,2019年将在70-90亿元规模。而5G技术的到来,将更好的解决人与人、物与物之间的连接,助力IOT和物联网的发展。

CRC 2018年度彩电行业研究发布会顺利召开 智能公会

奥维云网(AVC)黑电事业部总经理朱圆圆对2018年中国彩电市场进行了总结和趋势预测。

她指出中国电视行业跨越增长的步伐中,竞争环境正走向恶化:低价导致低利润,企业经营困难;品牌集中度低,话语权分散;产品同质化;电视使用需求下降;新兴替代品争夺家庭娱乐。2018年中国彩电市场零售量规模为4774万台,同比微增0.5%;零售额规模为1490亿元,同比下降8.6%,零售均价3121元,同比下降9%;零售面积3370万平方米,同比上升6.8%。

她指出,行业进入内生发展周期,应寻求以下突破:技术创新、消费拉动、用户连接内生发展三个要素;守行业价值,建立良性竞争循环;守需求本质,深耕产品应用场景;守用户入口,全方位触点用户;攻技术创新,新技术和产业的交汇;攻新兴领域,加速开疆拓土;攻潜力市场,农村将迎来替换高峰。

她预测,2019年市场还将恢复性增长,预计零售量规模将达4851万台,同比上升1.6%;零售额1468亿元,同比下降1.5%。

CRC 2018年度彩电行业研究发布会顺利召开 智能公会

领袖论坛

TCL电子控股有限公司CEO王成发表“智慧科技,健康生活”主题演讲,他指出:TCL的使命是智能技术给用户提供好的服务,愿景是致力于成为全球领先的智能科技公司,为用户去提供智慧,健康的生活所需要的产品和服务。AI和IoT会成为未来影响我们整个家电产品形态的最重要的技术,未来TCL在产品上将不断创新,同时也在为OTT运营奠定基础,基于智能终端业务来构建互联互通,开放兼容,智慧健康的一个生态系统。

CRC 2018年度彩电行业研究发布会顺利召开 智能公会

新视家科技(北京)有限公司CEO 梁军发表“如何构建基于大屏的家庭互联网智能交互入口”主题演讲,他指出:智能电视发展到了新的高度,又遇到了发展瓶颈,突破方向有两个一是产品体验突破,二是新场景突破,我们要学会新的业务思考方式,将家庭多场景、互联网服务、智能硬件互联,迎接新挑战。

CRC 2018年度彩电行业研究发布会顺利召开 智能公会

京东家电事业部黑电业务部总经理杨子盛发表“前景可期 未来可待”主题演讲,他指出:未来是一个万物互联的时代,电视行业也将迎来人工智能时代。京东作为电视零售渠道,对电视行业结构改善起到引领作用,2018年京东通过场景营销、渠道下沉等方式积极推进大屏电视消费、AI智能电视消费、全面屏电视消费。

CRC 2018年度彩电行业研究发布会顺利召开 智能公会

创维集团有限公司CTO、深圳创维-RGB电子有限公司董事长/总裁、深圳酷开网络科技有限公司CEO王志国发表“回归”主题演讲,他指出:创维加大技术研发投入,在2018年推出全面屏电视,引领行业产品创新,同时联合爱奇艺、百度推广AM音效。做好产品是一方面,创维还组建了一支能够将产品传递出去的营销团队,打通产品与消费者的连接。

CRC 2018年度彩电行业研究发布会顺利召开 智能公会

康佳集团股份有限公司联席副总裁、深圳康佳电子科技有限公司总裁常东发表“以品牌、技术为支柱,重塑康佳荣光”主题演讲,他指出:2019年康佳将在品牌力建设和技术研发两方面发力。品牌力建设一是扩大品牌影响力,二是产品年轻化;技术多维度布局,主要围绕AI、8K和5G技术研发,致力于打造高平面的TV使用场景,让电视机成为家庭的控制中心和娱乐中心。

CRC 2018年度彩电行业研究发布会顺利召开 智能公会

索尼(中国)有限公司消费电子营业本部总裁谢飚发表“引领·突破”主题演讲,他指出:索尼的核心竞争力是图像控制技术、屏幕控制技术、音质控制技术、工业设计技术和强大的广播电视技术。

CRC 2018年度彩电行业研究发布会顺利召开 智能公会

高峰对话

行业专家与企业高层董敏、杨惠迪、彭健锋、王志国、谢飚、范志军、常东、王伟、梁军、杨子盛出席行业高峰对话。就如何让彩电企业间的竞争形成一个良性循环,面对需求不振政府是否会出手救市,8K显示技术普及之路还需多久三大话题展开深入探讨。

科技成果鉴定结果发布

创新创造是显示行业向前发展的驱动力,是企业成长壮大的竞争力,是吸引用户的向心力。为了进一步推动产业发展,对2018-2019年新产品、新技术、新设计、新应用的鉴定结果如下:

CRC 2018年度彩电行业研究发布会顺利召开 智能公会

中国电视工业颁奖盛典

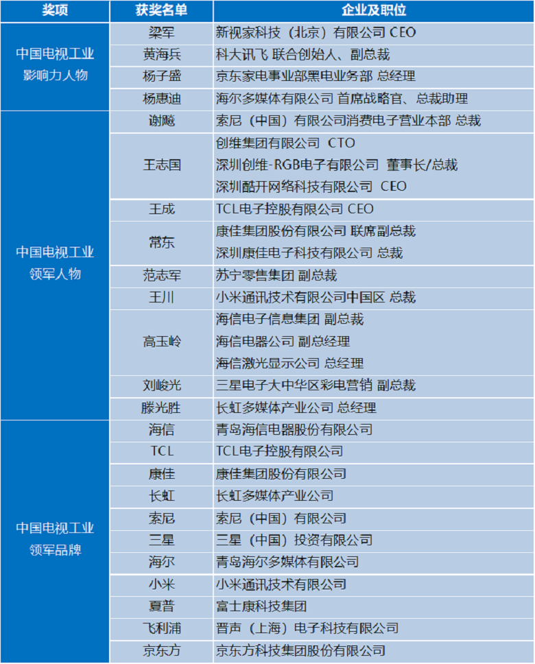
英雄造就时代,中国电视工业取得今日的辉煌成就离不开一代代中国电视人的辛勤付出,离不开领导人物对时势大局的掌舵起航,更离不开领军品牌的攻坚克难开疆拓土。为表彰对中国电视工业发展起到杰出贡献的中坚力量,中国工业报和奥维云网联合颁布了中国电视工业影响力人物、中国电视工业领军人物、中国电视工业领军品牌三大奖项,获此殊荣的分别是:

CRC 2018年度彩电行业研究发布会顺利召开 智能公会

党的十九大指出,国内主要矛盾已经转化为人民日益增长的美好生活需要和不平衡不充分的发展之间的矛盾。以电视为代表的平板显示作为未来5G、物联网时代不可或缺的硬件产品,承载着满足人民追求美好生活的艰巨责任,这份责任值得中国电视工业乃至整个中国工业去竭尽全力,CRC彩电行业研究发布大会也将为此不懈努力!

发表评论0条

相关标签

热度视频
广告