当前位置:首页 > 智能家电 > 正文

买家电就看A+ 性能优势产品一网打尽

发布时间:2016-12-28 19:50:46 来源:原创 作者:羽灵

智能公会 第一现场报道:2016年“双十一”购物节在一片狂欢中结束,成交额再次突破历史记录的余温还未散去,一份“双十一”网购消费满意度调查报告让剧情瞬间反转,广州消费者委员会于今年12月初发起了2016年“双十一”网购消费满意度调查,报告数据显示,逾六成消费者对“双十一”购买的商品发起了退货,其中“货不对板,与描述不符”是消费者退货的主要原因。

打开电商的网页,走进家电卖场,很多消费者都会陷入“挑花眼”的境地,大家都想买到好产品,千挑万选之后把产品买回家,却发现所谓的“好产品”仅仅是广告做的好,对于普通消费者来说,买到真正实用且具备优秀性能的产品还真不容易。

2016年12月28日,2016年A+性能优势产品新闻发布会在北京隆重召开,本次发布会由中国家用电器研究院和北京中轻联认证中心联合主办,中国家用电器研究院健康家电分析测试中心、智慧家庭研究中心、智享乐居新媒体平台联合承办。

买家电就看A+ 性能优势产品一网打尽 智能公会

国务院办公厅于今年9月12日,印发《消费品标准和质量提升规划 (2016—2020年)》,部署以先进标准引领消费品质量提升,倒逼消费品装备制造业转型升级。中国家用电器研究院副院长葛丰亮在致辞中讲到,A+认证正是对高性能产品质量的确认和证明,顺应了该规划要求,旨在通过专业的检测、权威的认证,打造高端的产品。2016年中国家用电器研究院与北京中轻联认证中心共召开4次发布活动,向消费者推荐了100多款A+获证产品。A+性能优势产品新闻发布会的召开正是引导消费者理性购买高端家电产品,从而促进从行业到产品、从技术到模式的整体升级,让消费者能够享受到最高质量的家电产品,与此同时,优化、升级中国家电产业制造体系。

买家电就看A+ 性能优势产品一网打尽 智能公会

中国家用电器研究院副院长 葛丰亮

为了帮助消费者解决这个选购难题,中国家用电器研究院和北京中轻联认证中心联合推出了A+认证。在发布会现场,北京中轻联认证中心技术委员会主任张铁雁介绍了A+认证的情况,A+认证诞生于2012年,由中国家用电器研究院与北京中轻联认证中心联合推出,性能“A+”等级指标瞄准国际先进水平要求,在制定项目过程中特别考虑了产品自身的特有性能、节能环保性能、符合人体舒适性的性能以及卫生方面的性能指标。经过4年多的发展,有先后100多个品牌300多个型号的洗衣机、洗碗机、空气净化器、电热水器、电饭煲、电子坐便器、净水器等产品获得A+认证,这些产品代表着我国家电性能质量的最高水平。

买家电就看A+ 性能优势产品一网打尽 智能公会

北京中轻联认证中心技术委员会主任 张铁雁

中国家用电器研究院测试技术研究所所长鲁建国表示,经过30多年的发展,我国已成为家电企业展示实力的最大舞台,市场消费也正在从盲从走向理性。诚实经营抛弃投机心理将成为现代企业的经营理念,自觉主动展示自己产品质量水平,为消费者选购提供参考依据将成为市场竞争的主流,概念炒作和低水平的价格竞争将逐步退出市场,这将是质量经济时代的主要表象。在产品转型升级阶段,性能认证将快速发展,成为展示产品质量水平的主要标志。A+认证树立了质量标杆,适应家电高端化的发展趋势,将会引领中国家电转型升级,提高我国家电产品质量水平和综合竞争力。

买家电就看A+ 性能优势产品一网打尽 智能公会

中国家用电器研究院测试技术研究所所长 鲁建国

中怡康时代市场研究公司品牌中心总经理左延鹊解读了2016年高端家电发展趋势。并向与会专家、企业代表和媒体介绍了消费者在选购家电产品时所看重的三个方面--网络化、品质化、社交化,而这三个方面都是推进家电产品向高端发展的必要因素。相较于洗衣机、电视这些年销量百亿的成熟家电产业,洗碗机在国内市场刚刚起步,将成为2017年的爆发产业。

买家电就看A+ 性能优势产品一网打尽 智能公会

中怡康时代市场研究公司品牌中心总经理左延鹊

中国家用电器检测所健康家电分析测试中心主任岳京松向与会者介绍了洗衣机、洗碗机A+检测标准,并向大家展示了测试洗衣机所用的标准布。岳京松介绍道在结合了我国南北方饮食结构、经过了一年的研究后,中国家用电器检测所健康家电分析测试中心确定了用于测试符合中国饮食习惯的标准测试餐具。

A+性能认证是瞄准欧洲标准制定的高端家电的量化指标。以洗衣机为例,消费者最关心的莫过于洗净比、洗净均匀度、用水量、含水率和噪声等指标。GB/T4288-2008《家用和类似用途电动洗衣机》国家标准将以上指标按国际先进水平、国内先进水平、国内中等和一般水平,分为A、B、C、D四个等级。A级是国际先进水平,而A+等级技术要求是在国标规定的A级限值基础上相应提高了4%~20%,全面对接甚至超越欧盟对家电的A+级评定指标。

本次发布的洗碗机是采用最新实施的GB/T 20290-2016国标方法进行试验。空气净化器是符合GB/T 18801-2015新国标的认证产品,项目中颗粒物净化能效比新国标高效级提高10%、,颗粒物累积净化量(CCM)比新国标最高级P4提高25%,噪声比新国标降低3 dB(A)。净水器累积净水量要大于等于2.4倍额定总净水量,去除率测试产品采用国际领先的美国NSF标准进行全程加标进行试验,指标远高于国家标准。

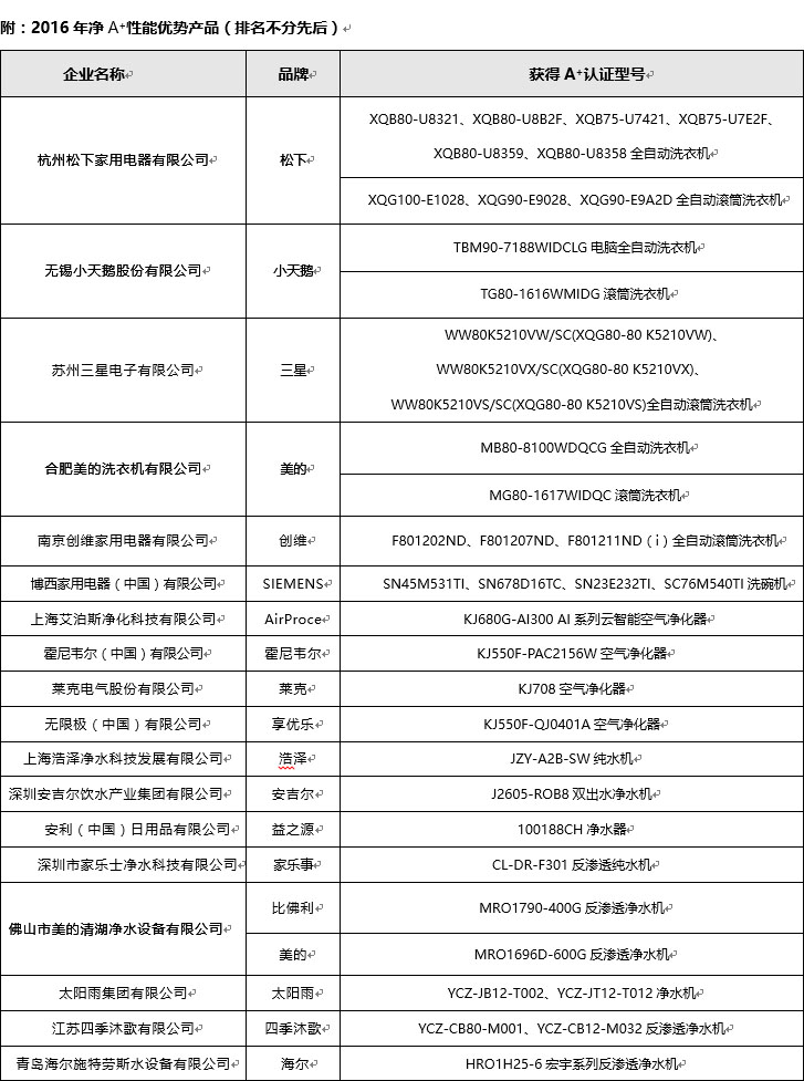
此次A+认证在2016年底,对整个家电市场和行业进行了一次盘点。此次认证的A+认证的产品涉及洗衣机、洗碗机、空气净化器、净水器等品类,杭州松下家用电器有限公司、无锡小天鹅股份有限公司、苏州三星电子有限公司、合肥美的洗衣机有限公司、南京创维家用电器有限公司、博西家用电器(中国)有限公司、上海艾泊斯净化科技有限公司、霍尼韦尔(中国)有限公司、莱克电气股份有限公司、无限极(中国)有限公司、上海浩泽净水科技发展有限公司、深圳安吉尔饮水产业集团有限公司、安利(中国)日用品有限公司、深圳市家乐士净水科技有限公司、佛山市美的清湖净水设备有限公司、太阳雨集团有限公司、江苏四季沐歌有限公司、青岛海尔施特劳斯水设备有限公司(排名不分先后)共计18个品牌38个型号的产品,成为此次通过A+认证的产品。

买家电就看A+ 性能优势产品一网打尽 智能公会
买家电就看A+ 性能优势产品一网打尽 智能公会

在此次A+性能优势产品发布会上,所有通过A+认证的洗衣机、洗碗机、空气净化器、净水器产品都获得了“智享之选2016年度A+推荐产品”的称号,这些产品是消费者可以信赖的高端家电产品。

中轻联、家电院的领导为上述产品颁发认证证书及检测报告,并允许认证的产品使用“A+”标志。此次发布会的举行,不仅为国内家电行业重新划定了新的丈量标准,也为消费者选购“高品质”的家电提供了重要依据。追求国际高端品质的消费者只要认准A+认证标识,就可以享受与国际接轨的高品质生活。

买家电就看A+ 性能优势产品一网打尽 智能公会

无限极(中国)有限公司质量法规与标准管理经理孙红梅、艾泊斯北京销售中心(筹)总经理张鑫奎以及上海浩泽净水科技发展有限公司总经理朱珂分别向与会者介绍了企业通过A+认证的优质产品。


买家电就看A+ 性能优势产品一网打尽 智能公会


据悉,新年度A+认证受理工作已经开始,2017年A+认证将增加“健康”项目指标,将有更多的产品线加入到A+阵营中。

发表评论1条

  • 游客

    希望可以公正客观吧

    2016-12-28 21:47:59
热度视频
广告