当前位置:首页 > 智能家电 > 正文

智科技、质生活、致未来:2025家电行业“好产品”发布盛典在京召开

发布时间:2025-12-19 16:23:39 来源:原创 作者:王罗浩

在家电行业迈向高质量发展、内需潜力持续释放的新阶段,以绿色化、智能化、健康化为核心的产业升级浪潮正全面展开。2025年,“两新”政策持续深化,消费结构进一步优化,市场对高品质、高体验、高价值家电产品的需求愈加鲜明。家电企业积极把握机遇,坚持以科技驱动创新、以用户定义产品,推动体验升级与价值突破,一系列创新成果接连涌现。

智科技、质生活、致未来:2025家电行业“好产品”发布盛典在京召开 智能公会

会议现场

在此背景下,2025家电行业“好产品”发布盛典于12月18日在北京如期举办。本届盛典由中国家用电器研究院指导,全国家用电器工业信息中心主办,知乎和微博家电作为内容合作伙伴,环球家电网媒体支持,以“智科技、质生活、致未来”为主题,旨在系统梳理年度行业发展,前瞻发展趋势,并继续发布“2025中国家电行业年度大事件”和2025家电行业年度“好产品”,既为产业进阶厘清方向,也为消费者优选品质家电提供可靠指引。

中国家用电器研究院院长刘挺、中国宏观经济研究院资深家电产业专家蔡莹、北京市消费者协会秘书长张明辉、中国家用电器研究院副院长吴海涛、中国疾病预防控制中心营养与健康所副所长王志宏、知乎研究院负责人桑田、北京泛博瑞咨询有限公司总经理贾东升、哈尔滨工业大学多模态智能及应用研究中心产业应用顾问李坦忱、全国家用电器工业信息中心执行主任刘衡、中国家用电器研究院设计研究与评测中心部长陆伟等领导专家,以及奥克斯、奥马、奥普、百得、碧云泉、东芝、方太、格力、海尔、九阳、卡萨帝、科慕、莱克、老板、美的、美菱、MOVA、瑞尔特、苏泊尔、TCL、统帅、万和、万家乐、小米、小熊等主流企业代表出席大会(排名不分先后)。

智科技、质生活、致未来:2025家电行业“好产品”发布盛典在京召开 智能公会

中国家用电器研究院副院长吴海涛

中国家用电器研究院副院长吴海涛为大会致辞。他表示,当前,家电行业正经历一场深层次的生态重构,伴随着产品功能的迭代和行业理念的升级,行业已经正式迈入“以用户为中心、以场景为载体”的高质量发展新纪元,“好产品”也正在被赋予更丰富的时代内涵。本次盛典以“智科技、质生活、致未来”为核心议题,既呼应了国家高质量发展的战略导向,也契合了人民群众对美好生活的热切期盼。面向未来,家电院将以专业硬核力量助推行业向“更智能、更高质、更绿色”的发展赛道上稳健跃升,并持续搭建企业与市场的沟通桥梁,让更多契合政策导向、贴合民生需求的“好产品”走进千家万户。

智科技、质生活、致未来:2025家电行业“好产品”发布盛典在京召开 智能公会

北京市消费者协会秘书长张明辉

北京市消费者协会秘书长张明辉对“好产品”的持续发布给予高度肯定。他表示,“好产品”的发布,不仅精准契合国家“增加高品质产品供给”“优化消费环境”的政策导向,为产业转型升级注入新动能;更直击消费者“选择焦虑”,通过严谨科学的评测体系,将专业指标转化为清晰易懂的选购指南。而保护消费者合法权益、引导科学消费、促进市场健康发展,正是消费者协会的职责所在,因此,“好产品”已成为消费者协会联手各界,共建良好消费生态的重要平台和有力抓手。

凝聚智慧,共话发展新蓝图

在产业变革与格局重塑的关键阶段,凝聚发展共识、辨明未来方向,比以往任何时候都更为迫切。

智科技、质生活、致未来:2025家电行业“好产品”发布盛典在京召开 智能公会

中国宏观经济研究院资深家电产业专家蔡莹

本届盛典上,中国宏观经济研究院资深家电产业专家蔡莹深入解读宏观政策与产业周期的联动效应,为企业战略布局提供高维视角。蔡莹认为,当前市场形势呈现“利好支撑与挑战叠加”的格局。从形势看,“十五五”经济模式调整、财政政策宽松定向,叠加消费端政策优化(取消抑制措施、上调个税)及“三个万亿”“国补”等举措,构成发展支撑;但同时面临消费需求满足难度提高、贸易链脆弱、原材料与终端价格双向挤压企业利润的压力,家电行业还需应对存量优化、AI替代效应、竞争洗牌及国际市场空间压缩的挑战。对此,他建议企业,回归制造业本质,打造有市场需求的优质产品,同时,结合政策导向精准自身定位,找准发展路径,还要平衡新技术应用与社会责任的关系。

智科技、质生活、致未来:2025家电行业“好产品”发布盛典在京召开 智能公会

北京泛博瑞咨询有限公司总经理贾东升

北京泛博瑞咨询有限公司总经理贾东升对2025年家电市场进行全面复盘,并系统展望2026年行业发展。贾东升表示,2025年家电市场呈现“前高后低”的走势,从9月后市场大幅回落,9~12月零售额同比持续负增长,表明补贴效应减弱。2026年行业前景更不容乐观,多数品类预计负增长,全年预计零售额同比下降7.2%,同时,新一轮国补的无缝衔接会进一步加速产业结构调整,市场竞争更加白热化。把握绿色节能、场景化、实用性三大主要创新路径的前提下,企业需要进行显性创新,且功能创新要配合有效表达,外观设计出众,灵活运用AI,才能在激烈的竞争中立于不败之地。

中国疾病预防控制中心营养与健康所副所长王志宏深入探讨膳食营养与健康家电功能创新的广阔前景。她指出,家电产业在促进消费健康领域肩负重要责任。这既契合“国以民为本—民以食为天—健康以营养为先”的民生逻辑,也呼应“健康中国”战略、《健康中国规划纲要2030》中重视健康、引导合理膳食的导向。健康家电产业的核心着力点,涵盖产品功能创新与智能化、标准与认证体系建设、消费者体验与教育、绿色与可持续发展、场景化解决方案、数据驱动与生态整合等维度,助力健康消费需求的落地。

智科技、质生活、致未来:2025家电行业“好产品”发布盛典在京召开 智能公会

哈尔滨工业大学多模态智能及应用研究中心产业应用顾问李坦忱

哈尔滨工业大学多模态智能及应用研究中心产业应用顾问李坦忱前瞻性解读人工智能技术产业化发展路径。他认为,当前以大模型为代表的新范式,正处于从技术爆发到产业深耕的关键转折点,未来的赢家,不是单纯拥有技术,而是最善于将AI能力与行业知识、业务流程和具体场景痛点深度结合。企业要根据自身的行业地位、基础情况等来把AI作为一个必要工具,并决定是研发AI模型还是基于现有平台进行调用与微调。

智科技、质生活、致未来:2025家电行业“好产品”发布盛典在京召开 智能公会

“2025中国家电行业年度大事件”发布

梳理行业脉络,明晰未来方向, 本届盛典继续发布“2025中国家电行业年度大事件”(以下为大事件摘要):2025年,在“十五五”规划与“人工智能+”行动的双重引领下,家电行业迈入以新质生产力为核心的升级新阶段。期间,由中国家用电器研究院参与的中国工程院院地合作重大项目在安徽分院顺利启动,为产业创新注入强劲产学研合力。

对内,以旧换新政策精准激活消费潜力,成为市场增长核心引擎;AI大模型深度渗透,推动智能家电告别被动响应,迈入“主动预判、精准服务”新纪元。对外,中国主导的多项家电国际标准密集落地,标志着行业从技术输出升级为标准输出,全球话语权与国际影响力大幅增强。

面对激烈竞争,“反内卷、重价值”成行业共识,头部厂商主动求变:美的与海信等深化战略合作,通过高管团队年轻化焕新创新活力,同时加速海外产能布局与本地化运营,多维应对行业新周期挑战。此外,覆盖智能、适老化改造、安全使用年限界定等关键领域的国家标准体系不断健全,既为产业升级划定合规底线,也为消费者权益筑牢保障屏障。

作为中国家用电器研究院持续打造的年度行业盛事,“家电行业好产品发布盛典”通过发布年度大事件,系统梳理全年产业演进脉络,为行业持续迈向高端化、深化智能化、拓展全球化,吹响了昂扬奋进的号角。

用户为核,定义未来

消费者是市场的根本所在,也是产业发展的最终归宿。“好产品”的价值,最终体现在“能够为用户带来实实在在的价值”。今时今日,用户究竟需要什么样的产品?

智科技、质生活、致未来:2025家电行业“好产品”发布盛典在京召开 智能公会

知乎研究院负责人桑田

知乎研究院负责人桑田基于海量用户内容与数据,拆解“好家电”打动消费者的情感密码与价值认同路径。桑田认为,用户关心的“好产品”核心点不在价格和参数内卷,能真正打动消费者的主要从4个方面体现:不空讲豪华感,而讲“配得感”;直面品类短板,提升品质和体验;趋势升级换代,敢于杀死旧品类;尊重用户,从参与“设计”开始。

智科技、质生活、致未来:2025家电行业“好产品”发布盛典在京召开 智能公会

中国家用电器研究院设计研究与评测中心用户体验工程师李昊哲

中国家用电器研究院设计研究与评测中心用户体验工程师李昊哲围绕“好体验造就好产品”,以用户行为分析为基础,解读家电创新的新时代密码。他表示,目前,对好产品的评判,会从用户体验、性能、功能等多个维度出发,综合评价产品表现。不少产品虽然具备一定创新性,但细节设计上有瑕疵,导致应用体验大打折扣。建议从三个方面破局:需求研究要创新,围绕竞品、人群等,以专家评估、用户调研明确产品定位;产品开发要落地,覆盖技术模块,结合人机、体验设计,靠定制验证等推进落地;市场营销要动人,做卖点、电商物料等,量产同步把控品牌与卖点。

智科技、质生活、致未来:2025家电行业“好产品”发布盛典在京召开 智能公会
智科技、质生活、致未来:2025家电行业“好产品”发布盛典在京召开 智能公会
智科技、质生活、致未来:2025家电行业“好产品”发布盛典在京召开 智能公会

颁发证书环节

基于深刻的用户洞察与前沿的趋势研究,本届盛典揭晓的年度“好产品”,正是对上述问题最直接、最有力的回答。每一款入选产品,不仅代表着顶尖的科技创新与精湛的工业设计,更承载着对消费者真实需求的精准回应与对品质生活的诚意承诺。

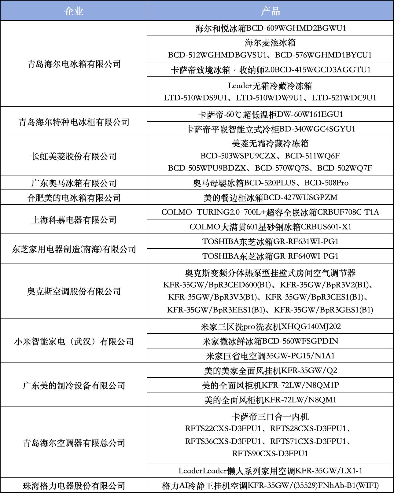
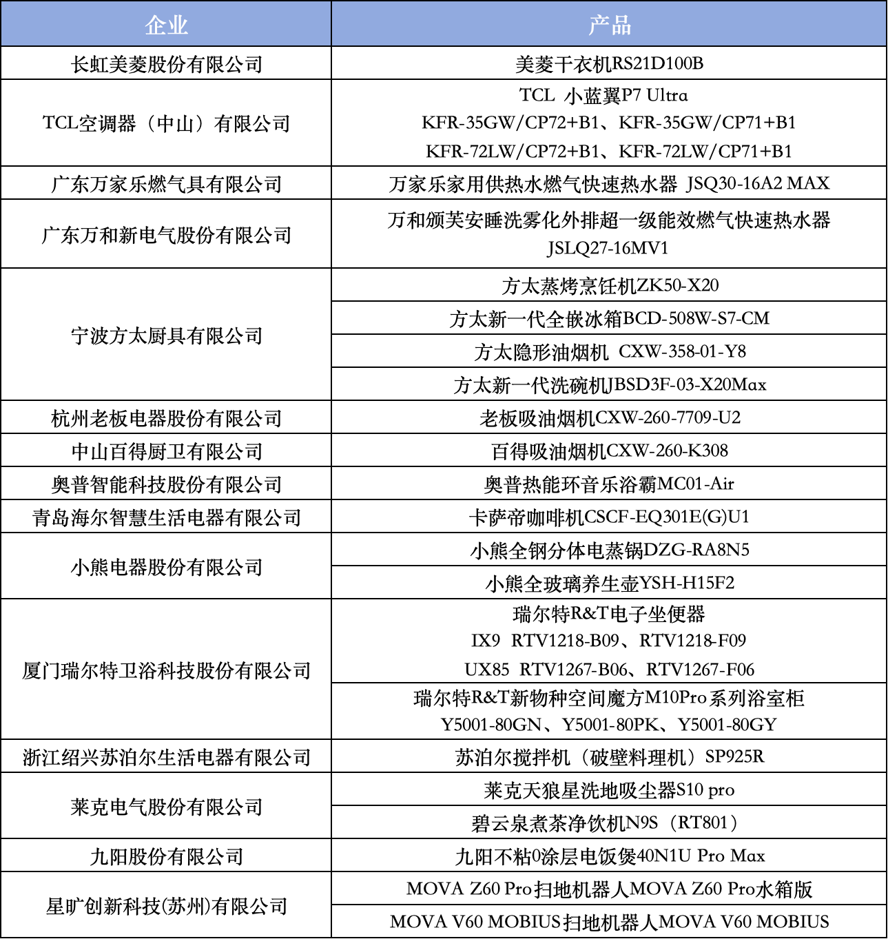
2025家电行业年度“好产品”一览(排名不分先后)

智科技、质生活、致未来:2025家电行业“好产品”发布盛典在京召开 智能公会
智科技、质生活、致未来:2025家电行业“好产品”发布盛典在京召开 智能公会

2026年是“十五五”规划的开局之年,高质量发展成为核心主题。对家电行业而言,这既是科技创新驱动升级、绿色智能引领消费的战略机遇,也蕴含着以满足人民美好生活为根本的价值追求。在此背景下,“好产品”的内涵已超越单一功能,成为融合技术突破、体验革新与人文关怀的产业象征。前行路上,家电行业“好产品”将继续见证行业对用户、技术与品质的深入探索。年度盛典也将持续携手行业、陪伴用户,在高质量发展的浪潮中,共同书写中国制造的品质未来。

发表评论0条

相关标签

热度视频
广告